UI/UX DESIGN
Mama's kitchen
application for ios
Mama's kitchen
Country
Date
The USA
April, 2022
Ui/UX Design
Application
Mama's Kitchen empowers talented home cooks and aspiring chefs with a way to monetize their passion while offering people an alternative to retail chain restaurant take-out. With a user-friendly app interface, they now have the ability to order fresh, home-made meals from talented foodies in their community...just like from mama's kitchen!
IOS
About this case
What we made
design/
prototype/
research/
user flow/
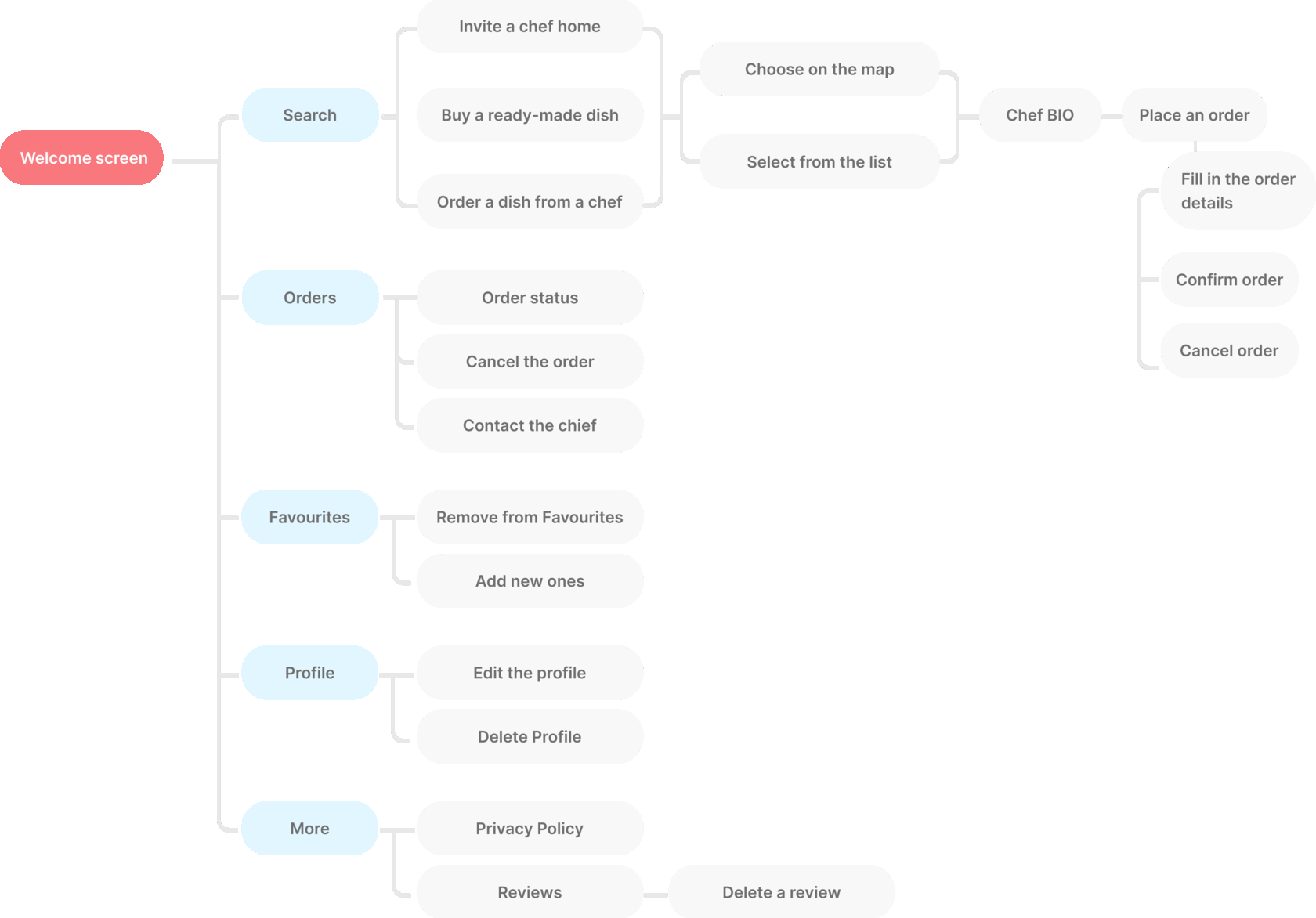
User flow
Welcome screen
Simple registration for customers and cooks, with phone and geo-mapping verification. So easy your Mom can use it!
User flow
Customers have three ways they can order food from our easy-to-navigate app. After browsing through videos of chef profiles or their favourite cuisine, customers can:
Customer
· Order a ready-made meal if they are in a hurry
· Request their favourite dish cooked-to-order
· Invite a chef to cook in their home for a private dinner party or special event
User flow
Chef
Chefs have three opportunities to monetize their passion while never letting their food (or talent!) go to waste. After creating personal profile and visuals of their specialty dishes on the app, chefs can:
· Accept orders from customers for their ready-made meals
· Accept requests from customers for cook-to-order dishes
· Accept invitations to cook at a customer's home for their dinner party or special event
Geo mapping
Mama's Kitchen uses geo-mapping to connect chefs and customers within a 2-5 mile radius, thereby building a close community of foodies who want to help one another.
Each chef's profile page includes a brief bio with their background and relevant experience, a video introduction, ratings, specialty dishes, social media platforms, and weekly food menus.
Chef page
Each dish page includes ingredients, cost, and rating of the chef. Customers can place an order directly from this page and also rate for the meal they received.
Featured Dish Page
Featured Dish Page
Each dish page includes ingredients, cost, and rating of the chef. Customers can place an order directly from this page and also leave a rating for the meal they received.
Featured Dish Page
Each dish page includes ingredients, cost, and rating of the chef. Customers can place an order directly from this page and also leave a rating for the meal they received.
Each dish page includes ingredients, cost, and rating of the chef. Customers can place an order directly from this page and also ratefor the meal they received.
Featured Dish Page
It's not the end
We are delighted with our clients' results and are always ready to develop new projects together.